简 繁
北京潮商会
首页
关于商会
商会简介
领导班子
商会章程
会员管理
新闻动态
党建引领
组织生活
学习园地
潮商潮事
信息公开
基本信息
年检年报
重大活动
财务信息
商会制度
诚信自律
会议决议
会长致辞
联系我们
首页
关于商会

信息

商会简介
领导班子
商会章程
会员管理
商会制度
党建引领

信息

学习园地
组织生活
潮商潮事
信息公开

信息

基本信息
年检年报
重大活动
财务信息
商会制度
诚信自律
会议决议
会长致辞
联系我们
首页
商会制度
正文

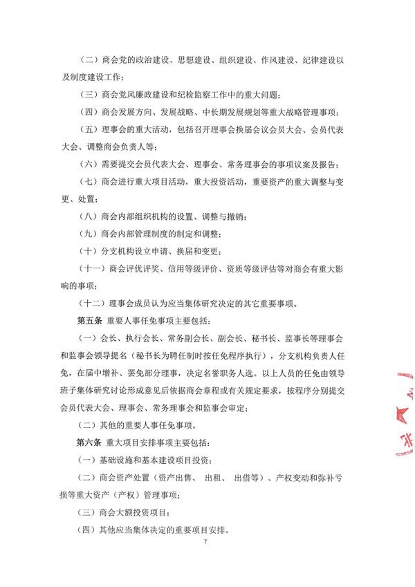
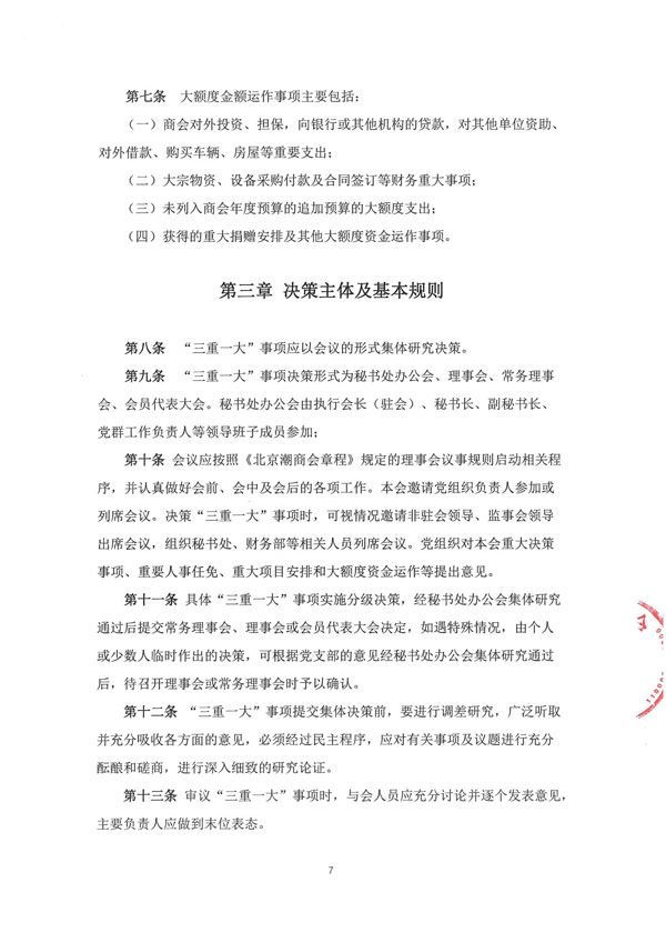
北京潮商会 “三重一大”民主决策制度实施办法

发布时间 : 2023-10-11 09:00
53




【商会制度】阅读排行

#1
北京潮商会秘书处考勤制度
#2
北京潮商会会计核算管理制度
#3
北京潮商会信息公开制度
#4
北京潮商会流动党员党支部“三会一课”制度
#5
北京潮商会网络与信息化管理制度
#6
北京潮商会监事会工作制度
#7
北京潮商会秘书处工作人员道德准则
#8
北京潮商会会员代表大会制度
#9
北京潮商会秘书处薪酬管理制度
#10
北京潮商会诚信建设制度
AIbase
wechat_oa
wechatxcx_oa
友情链接:
潮州市人民政府官方网站 揭阳市人民政府官方网站 汕尾市人民政府官方网站 世界潮商网 潮人在线 汕头市政府门户网站 新浪
Copyright © 北京潮商会 版权所有 京ICP备17069964号-1 京公网安备 11010502050794号 技术支持:创众云联
首页
商会制度
正文
北京潮商会 “三重一大”民主决策制度实施办法
2023-10-11 09:00 53